welcometo»¶Ó­¹âÁٱط¢¼¯ÍÅ

ÐÂÂÌÆÚ¿¯
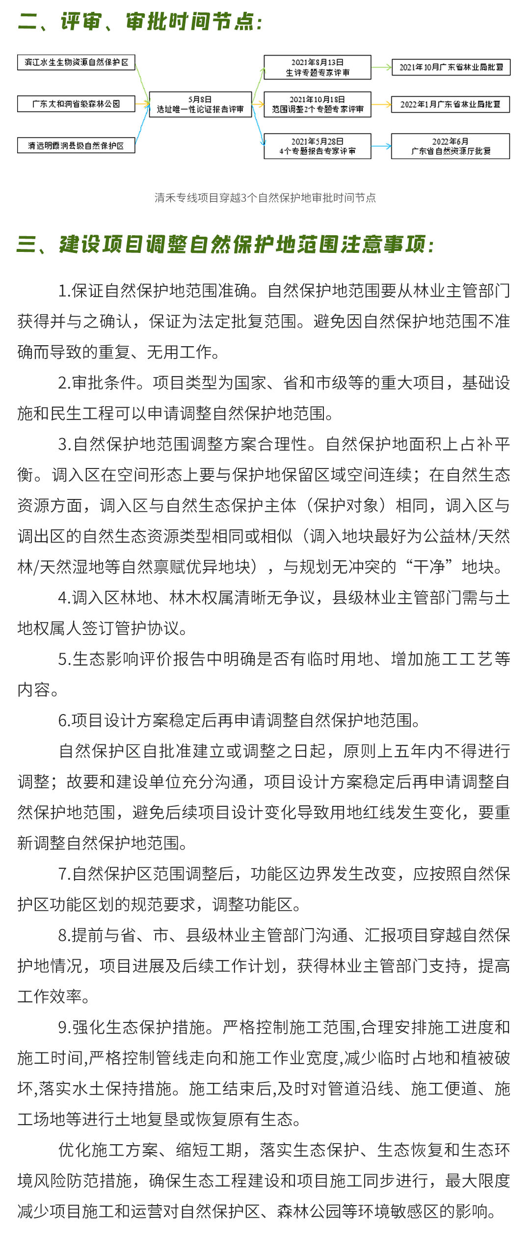
ÐÂÂÌØ­¹ú¼Ò¹ÜÍø¼¯ÍŹ㶫ʡ×ÔÈ»Æø¹ÜÍøÇåºÌרÏßÏîÄ¿´©Ô½3¸ö×ÔÈ»±£»¤µØÎ¨Ò»ÐÔÂÛÖ¤¼°ÍýÏëµ÷½âÏîÄ¿ÊÂÇ黨Ê×¼°¸ÐÏë

Öйú¡¤±Ø·¢¼¯ÍÅ(¹É·Ý)ÓÐÏÞ¹«Ë¾-¹Ù·½ÍøÕ¾

Öйú¡¤±Ø·¢¼¯ÍÅ(¹É·Ý)ÓÐÏÞ¹«Ë¾-¹Ù·½ÍøÕ¾

Öйú¡¤±Ø·¢¼¯ÍÅ(¹É·Ý)ÓÐÏÞ¹«Ë¾-¹Ù·½ÍøÕ¾

µØÖ·£º¹ãÖÝÊÐ»ÆÆÒÇø¿ÆÑ§³Ç¹âÆ×Î÷·3ºÅÓÊͨ´óÏÃÎ÷ËþÎåÂ¥ µç»°£º020-87096575 ´«Õ棺020-37238655 E-mail£ºslzl2012@163.com
welcometo»¶Ó­¹âÁٱط¢¼¯ÍÅ °æÈ¨ËùÓÐ ÔÁICP±¸13041083ºÅ »á¼ûÈËÊý£º10274
ÍøÕ¾µØÍ¼